• 最近【龙岩疫情,龙岩疫情最新消息2月3日】

    福建龙岩章平属于啥风险区〖壹〗、常态化防控区。通过查询福建龙岩章平疫情防控中心了解到,截止2022年12月5日福建龙岩章平属于常态化防控区。漳平(古属漳州府漳平县,宁洋县),名取“邑居漳水上流、千山之中,此地独平”之意,位于福建省西南部,...

    2026-03-11
    67
  • 关于【侍从官之躯,侍从之臣什么意思】

    报孙会宗书的翻译〖壹〗、方当盛汉之隆,愿勉旃,毋多谈。译文我才能低下,行为卑污,外部表现和内在品质都未修养到家,幸而靠着先辈留下的功绩,才得以充任宫中侍从官。又遭遇到非常事变,因而被封为侯爵,但始终未能称职,结果遭了灾祸。你哀怜我的愚...

    2026-03-11
    69
  • 【石家庄疫情最新数据消息,石家庄疫情最新21消息】

    最新!河北三个市全域封闭,石家庄超2万村民大转移异地隔离〖壹〗、河北省石家庄市、邢台市、廊坊市实行全域封闭管理,石家庄市藁城区增村镇部分村庄2万多名村民进行分批异地集中隔离观察。以下是具体情况:全域封闭管理措施封闭范围:石家庄市、邢台市、...

    2026-03-11
    67
  • 【江苏宿迁疫情最新消息,江苏宿迁新型肺炎疫情最新消息】

    江苏省沭阳县在查获的外省违规调入生猪中排查出非洲猪瘟疫情江苏省沭阳县在查获的外省违规调入生猪中排查出非洲猪瘟疫情,该批生猪共17头,发病8头,死亡3头。疫情发现与确诊:4月17日,农业农村部新闻办公室发布消息,江苏省宿迁市沭阳县在查获的外...

    2026-03-11
    68
  • 大连疫情处于胶着期(大连疫情持续多久)

    新冠肺炎疫情胶着,更应重视人性关怀近来在台湾,新冠肺炎疫情已渐趋缓但仍处于诡谲莫测、浑沌不明的状态,只要我们时刻保有危机意识(crisisawareness)及警觉意识(alertness)、重视人性(humanily)、付...

    2026-03-11
    69
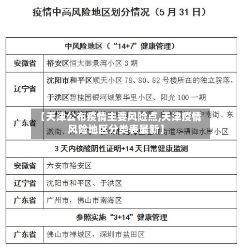
  • 【天津公布疫情主要风险点,天津疫情风险地区分类表最新】

    天津疫情新消息〖壹〗、天津6月9日0-24时疫情数据为零新增,且已连续7天无新增、连续12天社会面清零。以下是具体信息:新增数据:6月9日0-24时,天津无新增本土确诊病例,无新增本土无症状感染者。天津疫情已连续7天零新增,连续12天实现...

    2026-03-11
    69
  • 最近【临沂市疫情,临沂市疫情最新报告情况】

    临沂有疫情病例吗022年7月7日0时至24时,山东省新增本土无症状感染者66例,均位于临沂市,未报告新增本土确诊病例。以下为具体情况说明:新增本土感染情况新增本土无症状感染者66例,全部集中在临沂市,无新增本土确诊病例。新增境外输入确诊...

    2026-03-11
    82
  • 近来【BF.7毒株或成为未来全球主流毒株ch1r毒株】

    BF.7毒株或成为未来全球流行的主流毒株,我国已有两地出现BF.7毒株或成为未来全球流行的主流毒株,我国内蒙古呼和浩特与广东韶关已出现BF.7变异株此前已在其他国家地区流行,并引起了世界卫生组织的警示。据相关报道,BF.7正在全球范围内...

    2026-03-11
    83
  • 大朗杨涌疫情/东莞大朗杨涌村委会电话

    东莞大朗预计什么时候解封〖壹〗、东莞大朗的解封时间近来无法给出确切日期,需等待官方最终通知。关于解封时间的推测依据:根据官方信息,东莞大朗近来存在1个高风险地区(大朗镇杨新路82号等区域)和4个中风险地区(圣堂社区、杨涌村、蔡边村等部分区...

    2026-03-11
    82
  • 【邢台疫情最新消息今天,邢台疫情最新消息今天封城了】

    河北邢台几号解封〖壹〗、截止2023年1月4日,邢台2022年12月6日已解封。经查询网易了解到2022年12月6起,邢台开始有序解封。邢台响应卫健委防控政策,于12月6日全民解封。邢台市,简称邢,古称邢州、顺德府,是河北省地级市,位于河...

    2026-03-11
    83